Instance Verification Kit (IVK)
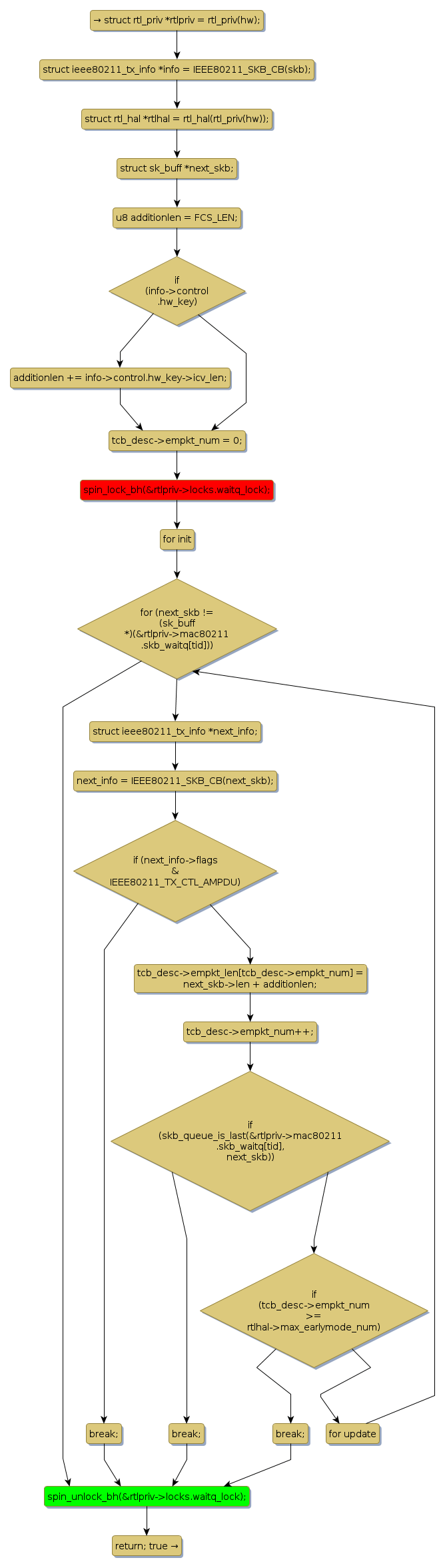
spin lock @ [13399+41+/linux-3.19-rc1/drivers/net/wireless/rtlwifi/pci.c]
Instance Signature: waitq_lock
|
The Matching Pair Graph:
|
|
Function Name
|
Control Flow Graph (CFG)
|
Events Flow Graph (EFG)
|
Source Correspondence
|
|
_rtl_update_earlymode_info
|
|
|
[12901+26+/linux-3.19-rc1/drivers/net/wireless/rtlwifi/pci.c]
|